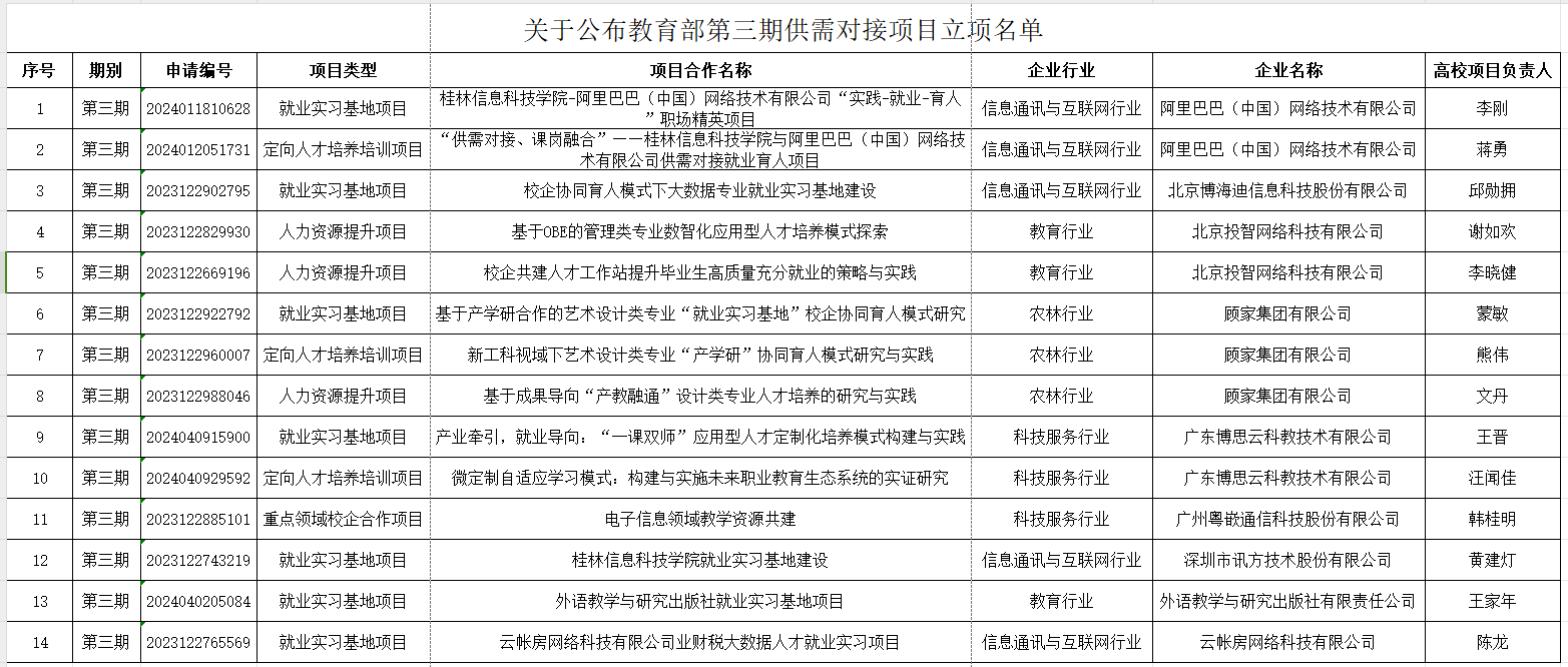
近日,教育部高校学生司公布了《关于公布教育部第三期供需对接就业育人项目获选名单的通知》(教就业司函〔2024〕23号),pp电子共有14个项目成功入选。其中,由商学院教工党支部谢如欢、陈龙同志负责的项目均获批立项。
教育部供需对接就业育人项目是落实党中央、国务院“稳就业”“保就业”决策部署的一项重要举措,旨在深化校企合作,完善人才培养机制,实现人才培育与就业市场的紧密联动,有效对接人才供给与需求。近年来,学院教工党支部高度重视毕业生就业工作,大力实施“党建+就业指导”,打造育人型党支部,推进党建与就业工作深度融合,从思想引领、渠道拓展、服务意识提升等方面着力,给予学生高质量就业服务与保障。
学院教工党支部将以此次获批立项为契机,秉承“以终为始、以生为本”的教育理念,用好“党建+就业”联动发展模式,为学生开拓更多高质量的就业机会,并向社会输送更多具备实践能力和创新思维的优秀毕业生。
